上海新蓦尔检测技术有限公司
SHANGHAI sKYLABS CO.,lTD
品质源于专业,诚信铸就品牌
只为一个专业的检测与鉴定服务
名称描述内容
人才招聘
Talent recruitment
始终把客户放在第一位,关注客户需求
检定、校准和鉴定的区分与不同
来源:天纵检测 | 作者:SKYLABS | 发布时间: 2915天前 | 4469 次浏览 | 分享到:

天纵君(SKYLABS)昨日正好与友人谈到检定、校准和鉴定的区别问题。这三个名称很容易被混同使用,但他们对应的意义和相对应资格在很多方面是完全不同的。

一.什么是检定、校准和和鉴定?

检定是指由法制计量部门或法定授权组织按照检定规程,通过实验,提供证明来确定测量器具的示值误差满足规定要求的活动。另外法定检定对象一般是是《中华人民共和国强制检定的工作计量器具目录》范畴中的产品,从2017年开始取消了这个方面的行政性收费。

校准指校对机器、仪器等,使其准确。在规定条件下,为确定测量仪器或测量系统所指示的量值,或实物量具或参考物质所代表的量值,与对应的由标准所复现的量值之间关系的一组操作。校准可能包括以下步骤:检验、矫正、报告、或透过调整来消除被比较的测量装置在准确度方面的任何偏差。

鉴定主要根据申请人或单位的委托要求,对特定人、产品或事项进行调查、分析、判定,出具鉴定报告的过程。鉴定人运用科学技术或者专门知识对专门性问题进行鉴别和判断并提供鉴定意见的活动。

二.检定和校准的区别是什么?

一般说来,校准不具有强制性,属于组织自愿的溯源行为。这是一种技术活动,可根据组织的实际需要,评定计量器具的示值误差,为计量器具或标准物质定值的过程。组织可以根据实际需要规定校准规范或校准方法。自行规定校准周期、校准标识和记录等。

检定属于强制性的执法行为,属法定计量管理的范畴。其中的检定规程协定周期等全部按法定要求进行。

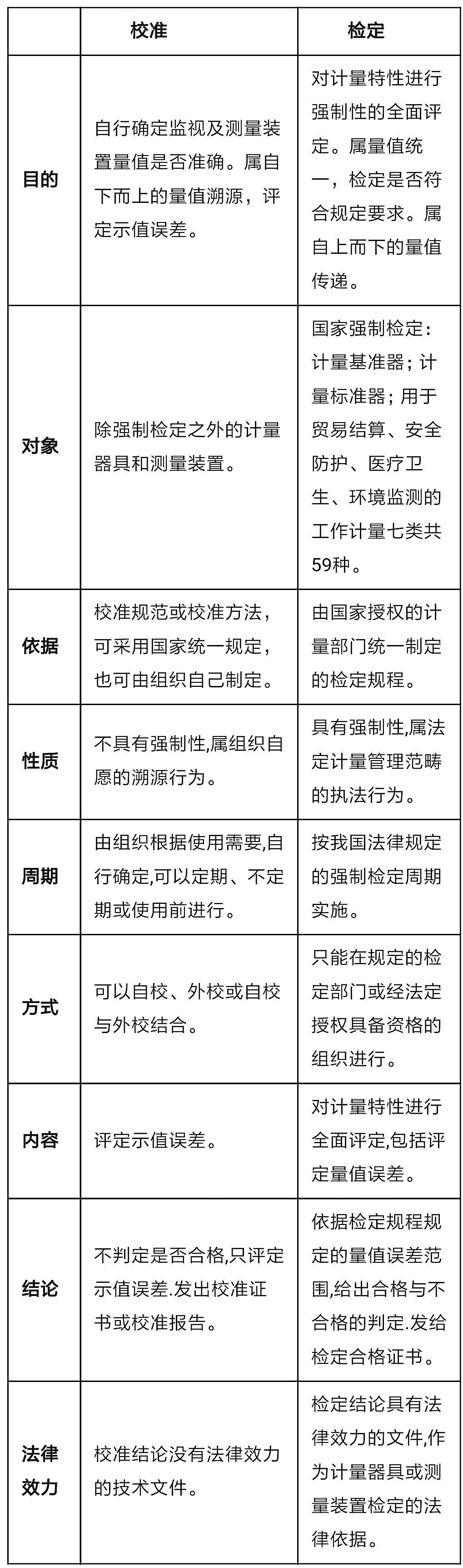
为了更清楚说明两者区别,我们引用现有的一个校准与检定的对比表,如下:

三.检定和鉴定的区别是什么?

对于检定和鉴定的混淆原因,天纵君认为主要在于两者发音的近似,两者读音接近也造成了录入时的很多错误使用。检定明确只是针对用于贸易结算、安全防护、医疗卫生、环境监测方面的列入强检目录的产品进行的活动,它的范围、检定方法、相应标准都有明确和清晰的界定。但鉴定活动往往带有很大的经验性(比如文物鉴定),它常常没有明确的标准,针对的对象可以是人(如骨龄鉴定)、是物(如产品质量鉴定)或一个事(如工程造价鉴定)等。

四.总结

最后天纵检测要说明的是除了实施检定、校准和鉴定的单位资格要求不同外,其实对实施检定、校准和鉴定活动的从业人员所对应的职业资格要求也完全不同,不同的执业者所对应的专业资格考试和职业注册要求是不一样的。因此在法律层面和具体法规上检定、校准和鉴定是三种完全不同的活动,不能被混淆使用。