上海新蓦尔检测技术有限公司
SHANGHAI sKYLABS CO.,lTD
品质源于专业,诚信铸就品牌
只为一个专业的检测与鉴定服务
名称描述内容
新闻中心
News Center
始终把客户放在第一位,关注客户需求
CNAS的认可费用降价了
来源:天纵检测 | 作者:SKYLABS | 发布时间: 2535天前 | 1881 次浏览 | 分享到:

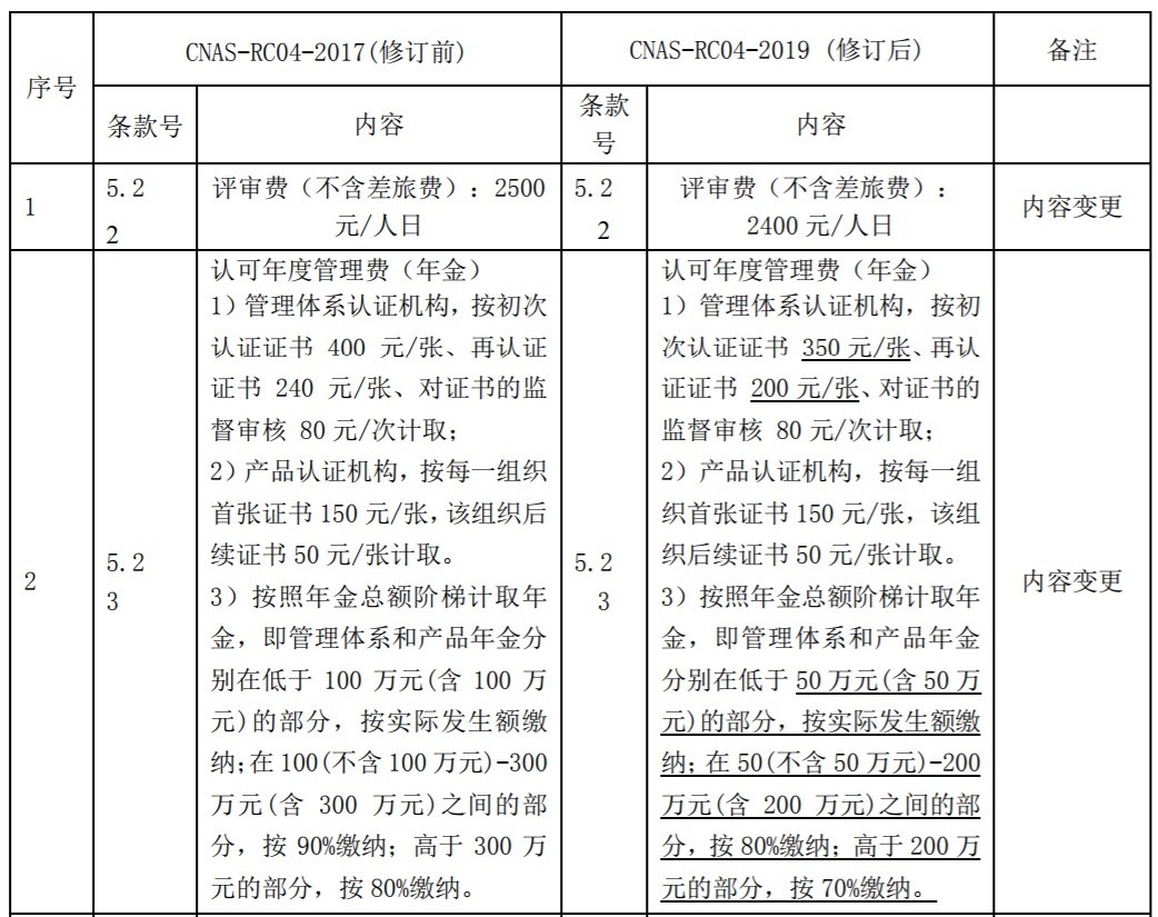
天纵检测(SKYLABS)注意到中国合格评定国家认可委员会(CNAS)为了响应国家减税降费的号召,于近日在其官网上对外发布了最新版本的收费管理规则,即CNAS-RC04:2019《认证机构认可收费管理规则》和CNAS-RL032019《实验室和检验机构认可收费管理规则》。

其中CNAS-RC04:2019《认证机构认可收费管理规则》的主要调整内容如下:

而对CNAS-RL032019《实验室和检验机构认可收费管理规则》的主要调整内容是把实验室和检验机构的评审费从原来的2500元人民币/人日调整到了2400元人民币/人日

2019版本的CNAS-RC04CNAS-RL03这两个收费规则,分别取代了原有的其对应的2017版规则,并已在201941日起开始执行。