机动车检测等项目由市场定价,而司法鉴定等项目将由政府定价
来源:天纵鉴定
|
作者:SKYLABS
|
发布时间: 2499天前
|
2404 次浏览
|
分享到:
天纵君(SKYLABS)注意到:国家发改委刚刚在其网站上发布了“发改价格〔2019〕798号”文件,即《国家发展改革委关于进一步清理规范政府定价经营服务性收费的通知》。此通知对政府定价的项目和范围作了明确说明。
天纵君(SKYLABS)注意到:国家发改委刚刚在其网站上发布了“发改价格〔2019〕798号”文件,即《国家发展改革委关于进一步清理规范政府定价经营服务性收费的通知》。
在这个文件中明确强调了“凡是市场能自主调节的就让市场来调节”的原则,放开机动车检测类、气象服务类、地震安全评价类等收费项目,进一步缩减政府定价范围,对已经形成竞争的服务,一律实行市场调节价。
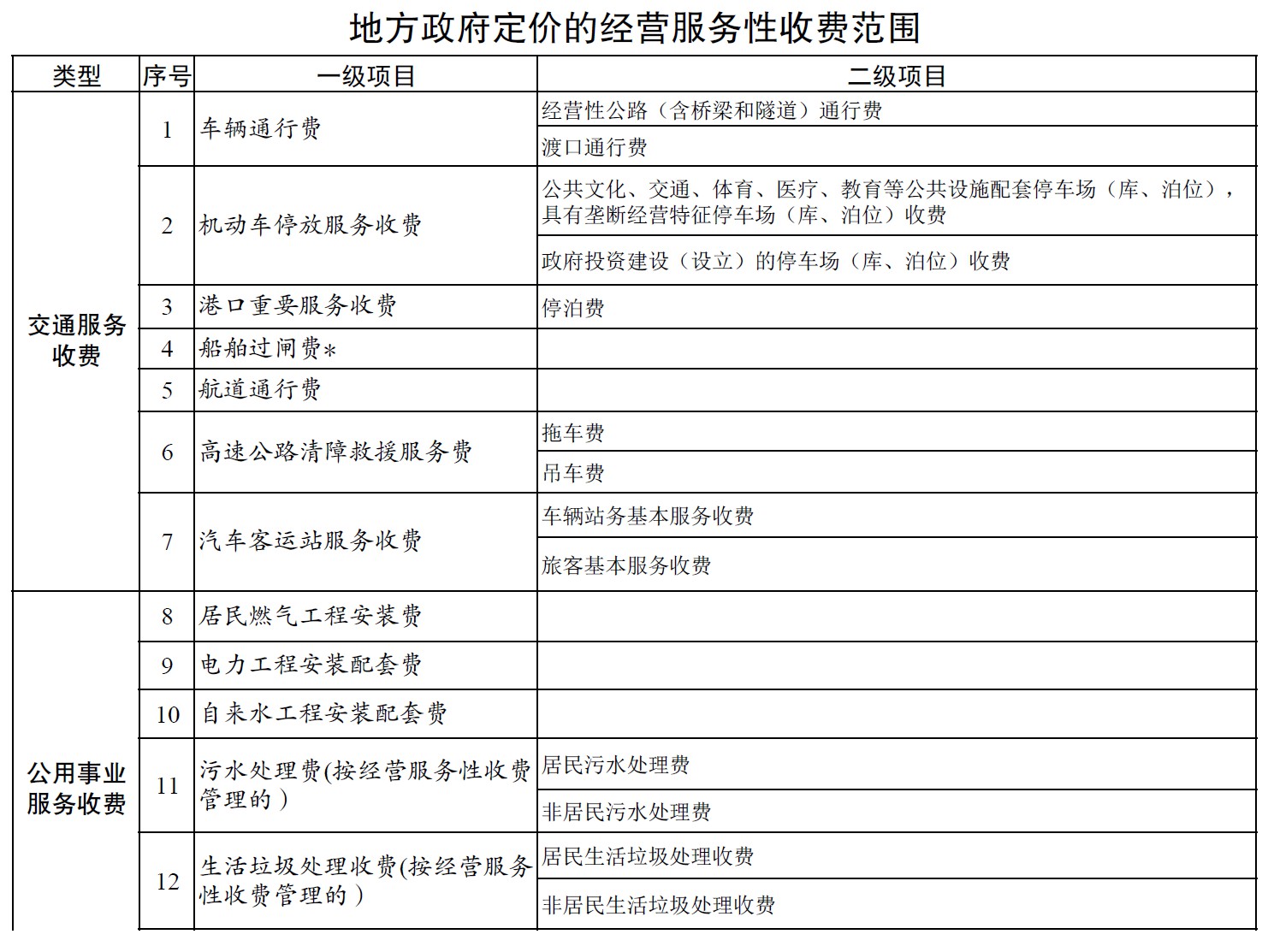
而对司法鉴定等项目由于市场竞争不充分、仍具有垄断性的经营服务性收费,实行政府定价(含政府指导价,下同)管理。具体实行的定价项目有下图所示:


另外在发改委的上述通知中还谈到,政府定价项目采用准许成本加合理收益的方法来制定,对政府投资或参与投资建设的项目,应以扣除政府投入后的成本为依据制定收费标准,充分体现公益性。