上海新蓦尔检测技术有限公司
SHANGHAI sKYLABS CO.,lTD
品质源于专业,诚信铸就品牌
只为一个专业的检测与鉴定服务
名称描述内容
新闻中心
News Center
始终把客户放在第一位,关注客户需求
《声像资料司法鉴定执业分类规定》现已对外征求意见
来源:天纵鉴定 | 作者:SKYLABS | 发布时间: 2471天前 | 2160 次浏览 | 分享到:

天纵鉴定(SKYLABS)注意到:近日司法部为规范声像资料类司法鉴定执业活动,明确界定声像资料类司法鉴定机构和鉴定人员的职业类别,特制定了《声像资料司法鉴定执业分类规定》(征求意见稿),并开始对外征求意见。

声像资料司法鉴定是指在诉讼活动中鉴定人运用物理学、语言学、信息科学与技术、同一认定理论等原理、方法和专门知识,对录音、图像、电子数据资料等涉及的专门性问题进行检验、分析、鉴别和判断并提供鉴定意见的活动。

声像资料司法鉴定解决的专门性问题包括:录音、图像的真实性、同一性、所反映的内容及录制器材等鉴定;以电子形式存在的数据资料的存在性、关联性、真实性、功能性、相似性等鉴定;交通事故、火灾等特殊现场所涉的声像资料鉴定,以及音像制品及电子数据产品相似性鉴定等。

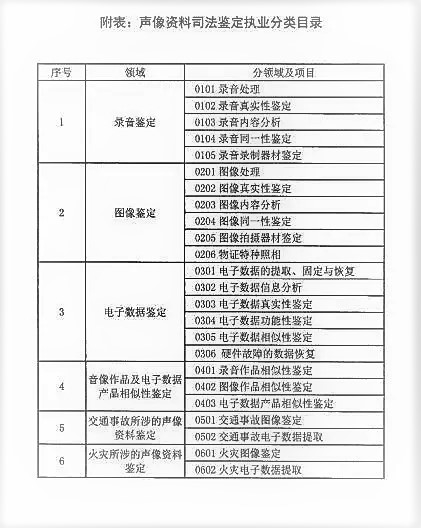
目前拟定的声像资料类司法鉴定执业分类具体如下:


司法部近期对四大类司法鉴定机构和鉴定人员的职业类别均拟定或已正式颁布了相关的定义,这也使得四大类司法鉴定活动的定义范畴更加清晰和明确。