一表告知,新进医疗器械企业要走的“路”
来源:天纵检测
|
作者:SKYLABS
|
发布时间: 2113天前
|
1489 次浏览
|
分享到:
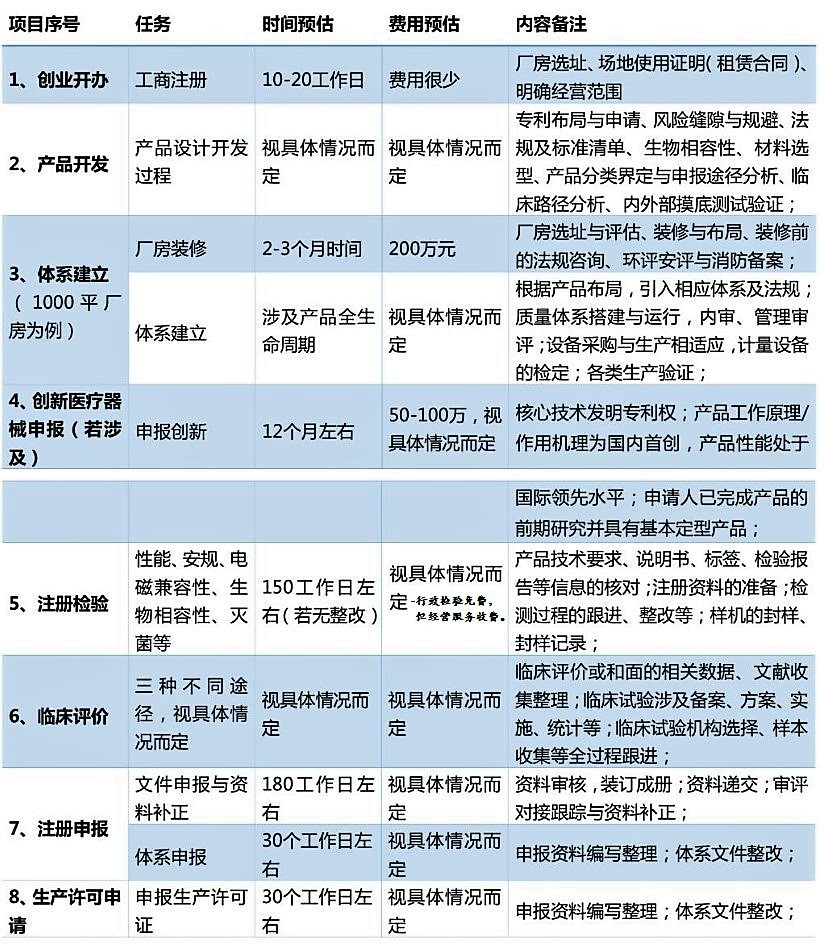
对于新进(初创)的医疗器械企业而言,产品从研发设计阶段到走向消费市场,要经历漫长环节。我们近日看到有同业针对新进的医疗器械企业整理了从工商注册、产品设计开发、体系建立、注册检测、临床试验、注册申报、生产许可申请、产品上市等医疗器械企业必要阶段的图表说明。
对于新进(初创)的医疗器械企业而言,产品从研发设计阶段到走向消费市场,至少应经历设计开发、注册检测、临床试验、注册申报、生产许可等漫长环节。天纵君(SKYLABS)近日看到有同业针对新进的医疗器械企业整理了从工商注册、产品设计开发、体系建立、注册检测、临床试验、注册申报、生产许可申请、产品上市等医疗器械企业必要阶段的图表说明。
这个图表简单概要了初创医疗器械企业的最基本成本估计和产品各个环节的大致周期,我们相信这些信息对正进军医疗行业的初创企业会有所帮助,故分享给大家,具体如下: