上海新蓦尔检测技术有限公司
SHANGHAI sKYLABS CO.,lTD
品质源于专业,诚信铸就品牌
只为一个专业的检测与鉴定服务
名称描述内容
新闻中心
News Center
始终把客户放在第一位,关注客户需求
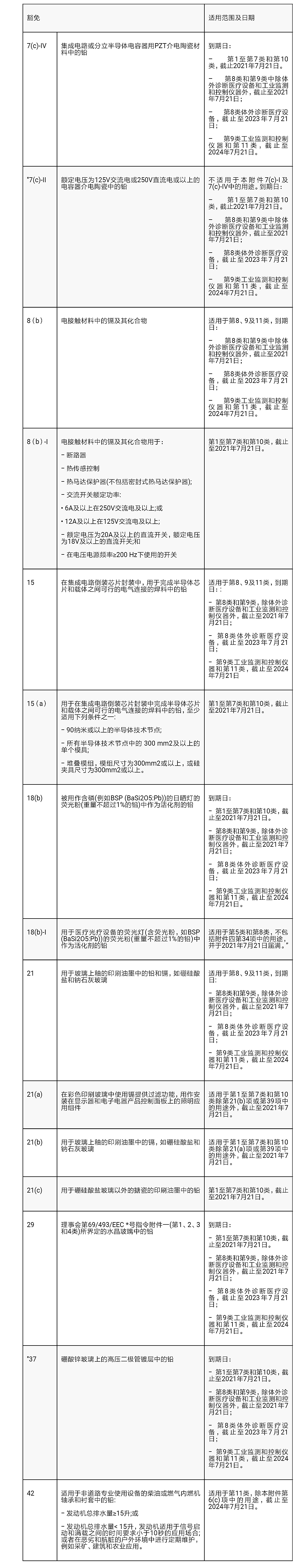
请注意!欧盟最新发布了18项有关RoHS指令的修正案
来源:天纵检测 | 作者:SKYLABS | 发布时间: 2643天前 | 1903 次浏览 | 分享到:

天纵检测(SKYLABS)注意到在20181121日,欧盟委员会发布了18项指令,修订了RoHS法规2011/65/EU附件III中有关铅和镉的相关条例。该指令将于欧盟官方公报公布日期之后的第二十天生效。

最新修订的RoHS法规附件III的对应条例如下表所示:

2003127日,欧盟议会和欧盟理事会通过了2002/95/EC指令(RoHS 1.0),即在电子电气设备中限制使用某些有害物质指令简称为RoHS指令。RoHS指令目前也是欧洲CE下属部份,对所有销售欧洲产品强制执行使用CE标志,目前最新的RoHS指令是2011/65/EU也就是常说的RoHS 2.0要求。