CCC强制目录再次瘦身,并同时扩展自我声明评价方式的实施范围
来源:天纵检测
|
作者:SKYLABS
|
发布时间: 2345天前
|
1617 次浏览
|
🔊 点击朗读正文
❚❚
▶
|
分享到:
刚刚(2019年10月17日)市场监管总局发布了“2019年第44号”公告。此公告再次确认了强制性产品认证的本质属性为“保安全”,强制实施范围按照必要性和最小化的原则。基于以上原则,市场监管总局对强制性产品认证目录和实施要求作出了调整。
天纵检测(SKYLABS)注意到:就在刚刚(2019年10月17日)市场监管总局发布了“2019年第44号”公告。此公告再次确认了强制性产品认证的本质属性为“保安全”,强制实施范围按照必要性和最小化的原则。基于以上原则,市场监管总局对强制性产品认证目录和实施要求作出了如下调整:
一、 调整强制性产品认证目录
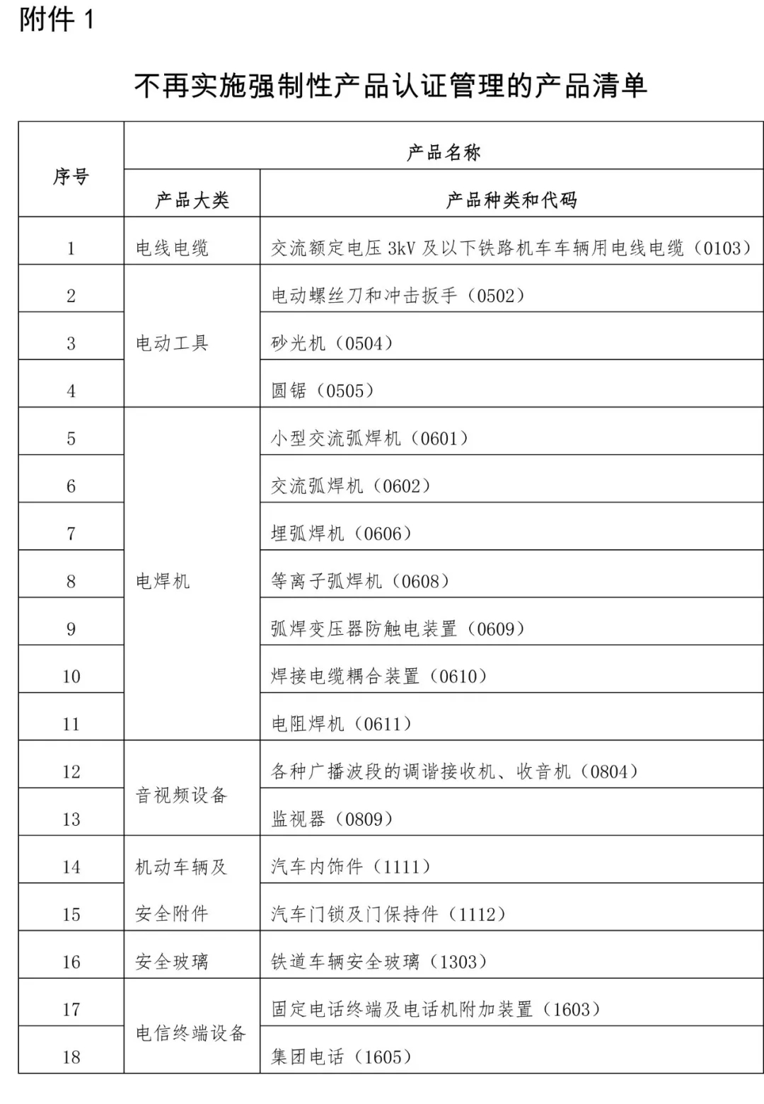
自本公告发布之日起,对18种产品(见附件1)不再实施强制性产品认证管理。相关指定认证机构应注销已出具的强制性产品认证证书,可根据企业意愿转为自愿性产品认证证书。认监委注销相关认证机构和实验室所涉及的强制性产品认证指定业务范围。
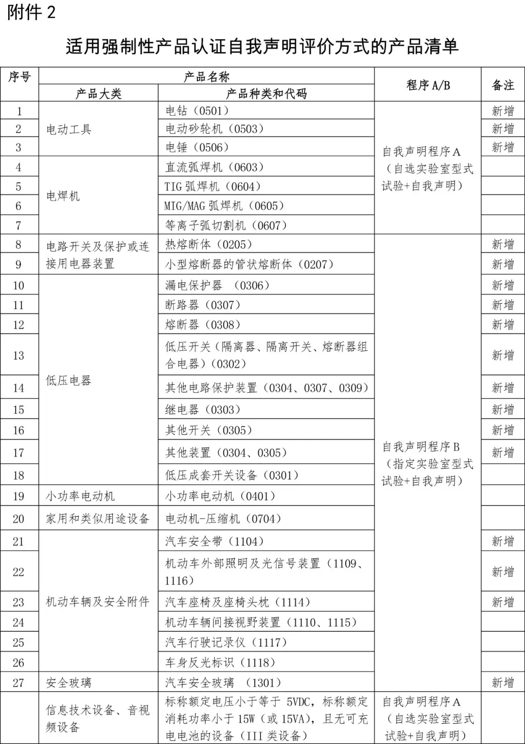
二、扩大自我声明评价方式实施范围
将17种强制性产品认证目录内产品(见附件2,备注“新增”的产品)由第三方认证方式调整为自我声明评价方式。
三、调整强制性产品认证实施要求
适用强制性产品认证自我声明评价方式的产品,只能采用自我声明评价方式,不再发放强制性产品认证证书。企业应依据《强制性产品认证自我声明实施规则》要求完成自我评价,在“自我声明符合性信息报送系统”(http://sdoc.cnca.cn)报送产品符合性信息,并对产品加施强制性产品认证标志后,方可出厂、销售、进口或者在其他经营活动中使用。产品符合性信息报送成功后,系统生成“强制性认证产品符合性自我声明”(式样见附件3)视同获得强制性产品认证证书,后续监督管理要求相同。
对于《市场监管总局 认监委关于改革调整强制性产品认证目录及实施方式的公告》(2018年第11号公告)、《市场监管总局 认监委关于进一步落实强制性产品认证目录及实施方式改革的公告》(2018年第29号公告)和本公告发布的适用自我声明评价方式的产品(汇总产品清单见附件2),2019年12月31日前,企业可自愿选择第三方认证方式或者自我声明评价方式,鼓励企业采用自我声明评价方式;2020年1月1日起,只能采用自我声明评价方式,不再发放强制性产品认证证书;2020年10月31日前,仍持有强制性产品认证证书的企业应按上述自我声明评价方式实施要求完成转换,并及时办理相应强制性产品认证证书注销手续;2020年11月1日,指定认证机构应注销所有适用自我声明评价方式产品的强制性产品认证证书,可根据企业意愿转为自愿性产品认证证书;认监委注销相关认证机构指定业务范围。
四、调整电信终端设备强制性认证实施要求
自本公告发布之日起,不再将YD/T993《电信终端设备防雷技术要求及试验方法》作为强制性产品认证依据标准。