《民法典》与《侵权责任法》中就“产品责任”规定中的差异
来源:天纵鉴定
|
作者:SKYLABS
|
发布时间: 2108天前
|
2575 次浏览
|
分享到:
天纵鉴定即“上海新蓦尔检测技术有限公司”目前主要从事产品质量鉴定工作,因此对侵权责任中的“产品责任”问题比较感兴趣,在老的《侵权责任法》的第五章和新的《民法典》的第四章均对“产品责任”问题做了相应的规定,这新旧法具体条款的区别是什么了?我们谈谈这个问题。
昨天,天纵君(SKYLABS)的同事谈到随着“口罩”生产大潮的逐渐退去,鉴定机构接到的“口罩机”的质量责任案件明显增多,这里面其实讲的是侵权责任的一种即“产品责任”问题。
我们知道《中华人民共和国民法典》将在2021年1月1日起开始施行,婚姻法、继承法、民法通则、收养法、担保法、合同法、物权法、民法总则及侵权责任法,这些老的法律也会随着《民法典》的颁布而被废止与替代。
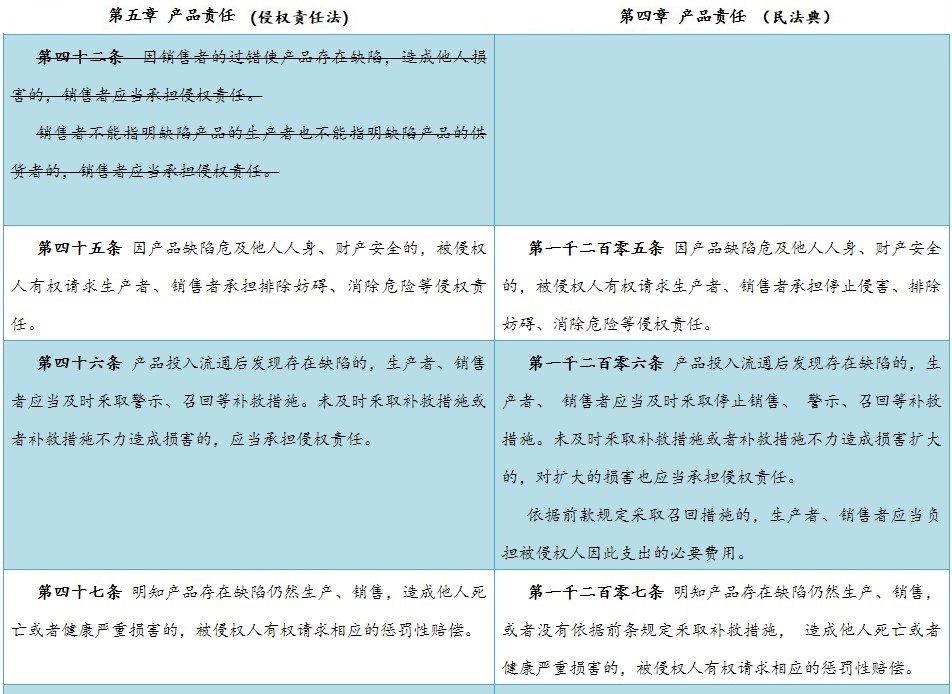
天纵鉴定即“上海新蓦尔检测技术有限公司”目前主要从事产品质量鉴定工作,因此对侵权责任中的“产品责任”问题比较感兴趣,在老的《侵权责任法》的第五章和新的《民法典》的第四章均对“产品责任”问题做了相应的规定,这新旧法具体条款的区别是什么了?我们做了如下表格,以便大家可以直观比对。
从两份法律对“产品责任”条款的比对中,我们可以看出,新旧法间最显著的不同是在《民法典》第1206条中,增加了“停止销售”的补救措施,同时完善了缺陷产品的召回制度。明确了采取召回措施的,生产者、销售者应当负担被侵权人因此支出的必要费用。如果生产者、销售则没有因为产品缺陷而采取补救措施的,被侵权人有权要求惩罚性赔偿。